为进一步宣传和推广我市民事法律专业律师的形象和水平,促进我市执业律师民事业务能力的提升,市律协开展民事法律服务优秀案例评选活动。针对此次评选,市律协民事委员会评审小组邀请五名包括高校教授、专业律师在内的专家进行评审,从案例的影响力、专业性、导向性、学术理论先进性等方面进行逐一评审,结合专家评分,最终评选出优秀案例15篇。我所赵成磊、高璇、刘文怡律师承办的“常州市不动产登记交易中心设立人民调解委员会专项法律服务”在本次评选中荣获2022年民事法律服务优秀案例。

为推进我市不动产登记领域矛盾纠纷的多元化解,有效维护企业和群众合法权益,常州市不动产登记交易中心发起设立中心人民调解委员会,乐天律所接受中心的委托,由赵成磊律师牵头,高璇、刘文怡律师参与,就助力中心设立人民调解委员会并建立调解机制展开了多方面的工作,根据中心要求和其信访纠纷特点,协助中心建立了科学、完备的信访调解机制,最终成立“登心融”调解工作站,并协助中心完成了发起设立人民调解委员会的备案工作。

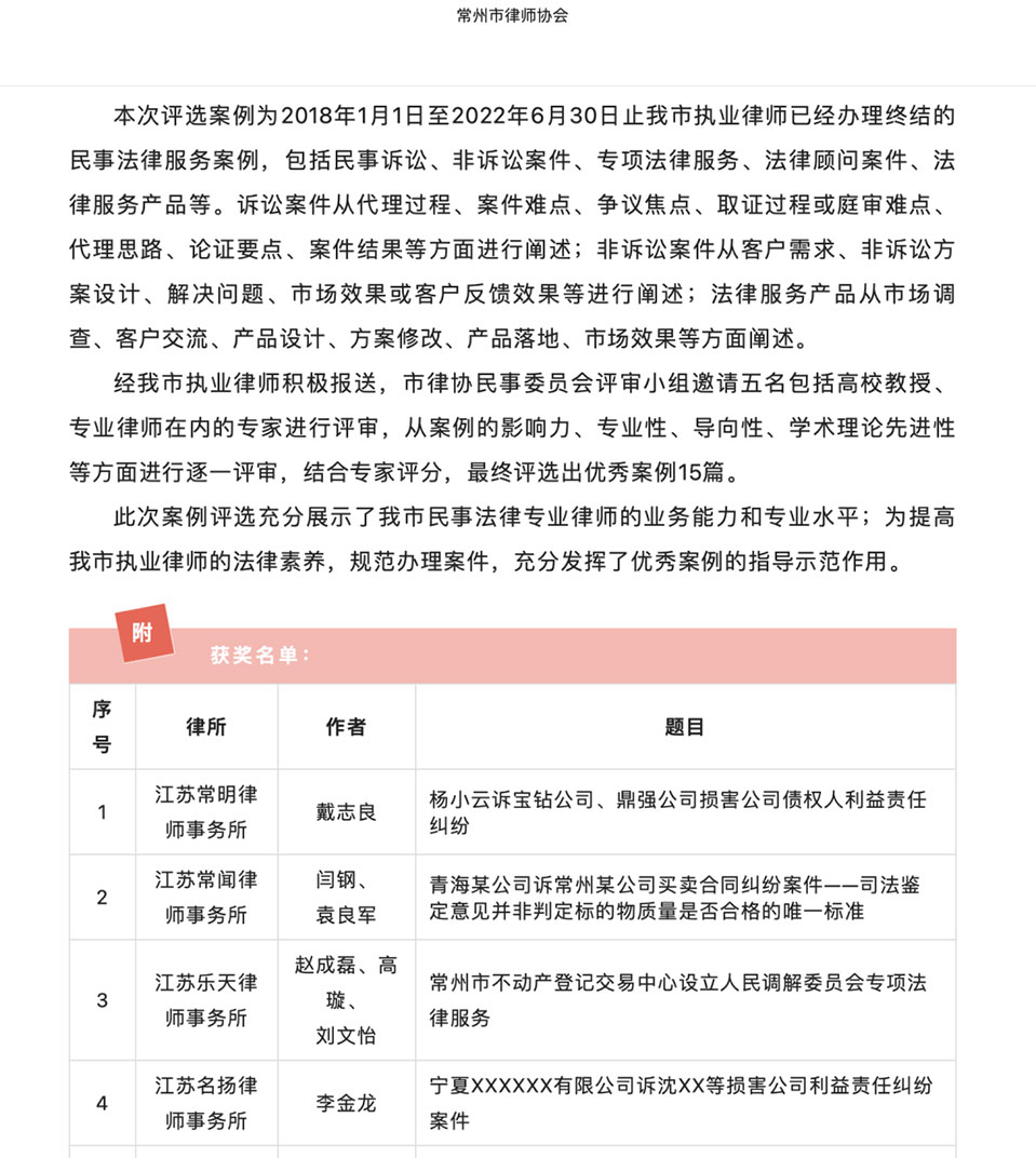
此次案例评选充分展示了我市民事法律专业律师的业务能力和专业水平;为提高我市执业律师的法律素养,规范办理案件,充分发挥了优秀案例的指导示范作用。乐天律师也会将“专业、勤勉、高效”的服务精神一以贯之,既是秉持“不辜负每一位客户的委托”之信念,也借此机会以自身的专业能力为法治政府建设贡献一份力量。
致力于通过常州律所的专业协同、内外部资源整合及服务的创新引领,提供综合法律服务解决方案,为客户创造超预期价值